Representative of the Domain Participant. More...
#include <DCPS_IR_Participant.h>


Representative of the Domain Participant.
Definition at line 62 of file DCPS_IR_Participant.h.
| anonymous enum |
Special owner to enforce no callbacks.
Definition at line 67 of file DCPS_IR_Participant.h.
00067 { OWNER_NONE};
| DCPS_IR_Participant h OPENDDS_BEGIN_VERSIONED_NAMESPACE_DECL DCPS_IR_Participant::DCPS_IR_Participant | ( | const TAO_DDS_DCPSFederationId & | federationId, | |
| OpenDDS::DCPS::RepoId | id, | |||
| DCPS_IR_Domain * | domain, | |||
| DDS::DomainParticipantQos | qos, | |||
| Update::Manager * | um, | |||
| bool | isBit | |||
| ) |
Definition at line 26 of file DCPS_IR_Participant.cpp.
00032 : id_(id), 00033 domain_(domain), 00034 qos_(qos), 00035 aliveStatus_(1), 00036 handle_(0), 00037 federationId_(federationId), 00038 owner_(federationId.overridden() ? OWNER_NONE : federationId.id()), 00039 topicIdGenerator_( 00040 federationId.id(), 00041 OpenDDS::DCPS::RepoIdConverter(id).participantId(), 00042 isBit ? OpenDDS::DCPS::KIND_BUILTIN_TOPIC : OpenDDS::DCPS::KIND_TOPIC), 00043 publicationIdGenerator_( 00044 federationId.id(), 00045 OpenDDS::DCPS::RepoIdConverter(id).participantId(), 00046 isBit ? OpenDDS::DCPS::KIND_BUILTIN_WRITER : OpenDDS::DCPS::KIND_WRITER), 00047 subscriptionIdGenerator_( 00048 federationId.id(), 00049 OpenDDS::DCPS::RepoIdConverter(id).participantId(), 00050 isBit ? OpenDDS::DCPS::KIND_BUILTIN_READER : OpenDDS::DCPS::KIND_READER), 00051 um_(um), 00052 isBitPublisher_(isBit) 00053 { 00054 }
| DCPS_IR_Participant::~DCPS_IR_Participant | ( | ) | [virtual] |
Definition at line 56 of file DCPS_IR_Participant.cpp.
| int DCPS_IR_Participant::add_publication | ( | OpenDDS::DCPS::unique_ptr< DCPS_IR_Publication > | pub | ) |
Add a publication This takes ownership of the memory pointed to by pub Returns 0 if added, 1 if already exists, -1 other failure
Definition at line 150 of file DCPS_IR_Participant.cpp.
References ACE_TEXT(), OpenDDS::DCPS::DCPS_debug_level, OpenDDS::DCPS::unique_ptr< T, Deleter >::get(), id_, isBitPublisher_, LM_DEBUG, LM_NOTICE, OpenDDS::DCPS::move(), publications_, and DCPS_IR_Publication::set_bit_status().
Referenced by TAO_DDS_DCPSInfo_i::add_publication().
00151 { 00152 OpenDDS::DCPS::RepoId pubId = pub->get_id(); 00153 DCPS_IR_Publication_Map::iterator where = this->publications_.find(pubId); 00154 00155 if (where == this->publications_.end()) { 00156 DCPS_IR_Publication* pubptr = pub.get(); 00157 this->publications_.insert( 00158 where, DCPS_IR_Publication_Map::value_type(pubId, OpenDDS::DCPS::move(pub))); 00159 00160 if (isBitPublisher_) { 00161 pubptr->set_bit_status(isBitPublisher_); 00162 } 00163 00164 if (OpenDDS::DCPS::DCPS_debug_level > 0) { 00165 OpenDDS::DCPS::RepoIdConverter part_converter(id_); 00166 OpenDDS::DCPS::RepoIdConverter pub_converter(pubId); 00167 ACE_DEBUG((LM_DEBUG, 00168 ACE_TEXT("(%P|%t) DCPS_IR_Participant::add_publication: ") 00169 ACE_TEXT("participant %C successfully added publication %C at 0x%x.\n"), 00170 std::string(part_converter).c_str(), 00171 std::string(pub_converter).c_str(), 00172 pubptr)); 00173 } 00174 00175 return 0; 00176 00177 } else { 00178 if (OpenDDS::DCPS::DCPS_debug_level > 0) { 00179 OpenDDS::DCPS::RepoIdConverter part_converter(id_); 00180 OpenDDS::DCPS::RepoIdConverter pub_converter(pubId); 00181 ACE_ERROR((LM_NOTICE, 00182 ACE_TEXT("(%P|%t) NOTICE: DCPS_IR_Participant::add_publication: ") 00183 ACE_TEXT("participant %C attempted to add existing publication %C.\n"), 00184 std::string(part_converter).c_str(), 00185 std::string(pub_converter).c_str())); 00186 } 00187 00188 return 1; 00189 } 00190 }


| int DCPS_IR_Participant::add_subscription | ( | OpenDDS::DCPS::unique_ptr< DCPS_IR_Subscription > | sub | ) |
Add a subscription This takes ownership of the memory pointed to by aub Returns 0 if added, 1 if already exists, -1 other failure
Definition at line 276 of file DCPS_IR_Participant.cpp.
References ACE_TEXT(), OpenDDS::DCPS::DCPS_debug_level, OpenDDS::DCPS::unique_ptr< T, Deleter >::get(), id_, isBitPublisher_, LM_DEBUG, LM_NOTICE, OpenDDS::DCPS::move(), DCPS_IR_Subscription::set_bit_status(), and subscriptions_.
Referenced by TAO_DDS_DCPSInfo_i::add_subscription().
00277 { 00278 OpenDDS::DCPS::RepoId subId = sub->get_id(); 00279 DCPS_IR_Subscription_Map::iterator where = this->subscriptions_.find(subId); 00280 00281 if (where == this->subscriptions_.end()) { 00282 00283 DCPS_IR_Subscription* subptr = sub.get(); 00284 this->subscriptions_.insert( 00285 where, DCPS_IR_Subscription_Map::value_type(subId, OpenDDS::DCPS::move(sub))); 00286 00287 if (isBitPublisher_) { 00288 subptr->set_bit_status(isBitPublisher_); 00289 } 00290 00291 if (OpenDDS::DCPS::DCPS_debug_level > 0) { 00292 OpenDDS::DCPS::RepoIdConverter part_converter(id_); 00293 OpenDDS::DCPS::RepoIdConverter sub_converter(subId); 00294 ACE_DEBUG((LM_DEBUG, 00295 ACE_TEXT("(%P|%t) DCPS_IR_Participant::add_subscription: ") 00296 ACE_TEXT("participant %C successfully added subscription %C at 0x%x.\n"), 00297 std::string(part_converter).c_str(), 00298 std::string(sub_converter).c_str(), 00299 subptr)); 00300 } 00301 00302 return 0; 00303 00304 } else { 00305 if (OpenDDS::DCPS::DCPS_debug_level > 0) { 00306 OpenDDS::DCPS::RepoIdConverter part_converter(id_); 00307 OpenDDS::DCPS::RepoIdConverter sub_converter(subId); 00308 ACE_ERROR((LM_NOTICE, 00309 ACE_TEXT("(%P|%t) NOTICE: DCPS_IR_Participant::add_subscription: ") 00310 ACE_TEXT("participant %C attempted to add existing subscription %C.\n"), 00311 std::string(part_converter).c_str(), 00312 std::string(sub_converter).c_str())); 00313 } 00314 00315 return 1; 00316 } 00317 }


| int DCPS_IR_Participant::add_topic_reference | ( | DCPS_IR_Topic * | topic | ) |
Add a topic Returns 0 if added, 1 if already exists, -1 other failure
Definition at line 403 of file DCPS_IR_Participant.cpp.
References ACE_TEXT(), OpenDDS::DCPS::DCPS_debug_level, DCPS_IR_Topic::get_id(), id_, isBitPublisher_, LM_DEBUG, LM_NOTICE, DCPS_IR_Topic::set_bit_status(), and topicRefs_.
Referenced by DCPS_IR_Domain::add_topic_i().
00404 { 00405 OpenDDS::DCPS::RepoId topicId = topic->get_id(); 00406 DCPS_IR_Topic_Map::iterator where = this->topicRefs_.find(topicId); 00407 00408 if (where == this->topicRefs_.end()) { 00409 this->topicRefs_.insert( 00410 where, DCPS_IR_Topic_Map::value_type(topicId, topic)); 00411 00412 if (isBitPublisher_) { 00413 topic->set_bit_status(isBitPublisher_); 00414 } 00415 00416 if (OpenDDS::DCPS::DCPS_debug_level > 0) { 00417 OpenDDS::DCPS::RepoIdConverter part_converter(id_); 00418 OpenDDS::DCPS::RepoIdConverter topic_converter(topicId); 00419 ACE_DEBUG((LM_DEBUG, 00420 ACE_TEXT("(%P|%t) DCPS_IR_Participant::add_topic_reference: ") 00421 ACE_TEXT("participant %C successfully added topic %C at 0x%x.\n"), 00422 std::string(part_converter).c_str(), 00423 std::string(topic_converter).c_str(), 00424 topic)); 00425 } 00426 00427 return 0; 00428 00429 } else { 00430 if (OpenDDS::DCPS::DCPS_debug_level > 0) { 00431 OpenDDS::DCPS::RepoIdConverter part_converter(id_); 00432 OpenDDS::DCPS::RepoIdConverter topic_converter(topicId); 00433 ACE_DEBUG((LM_NOTICE, 00434 ACE_TEXT("(%P|%t) NOTICE: DCPS_IR_Participant::add_topic_reference: ") 00435 ACE_TEXT("participant %C attempted to add existing topic %C.\n"), 00436 std::string(part_converter).c_str(), 00437 std::string(topic_converter).c_str())); 00438 } 00439 00440 return 1; 00441 } 00442 }


| void DCPS_IR_Participant::changeOwner | ( | long | sender, | |
| long | owner | |||
| ) |
Process an incoming update that changes ownership.
: Ensure that any stalled callbacks are made.
Definition at line 104 of file DCPS_IR_Participant.cpp.
References isOwner(), owner_, OWNER_NONE, and ownerLock_.
Referenced by TAO_DDS_DCPSInfo_i::changeOwnership(), and takeOwnership().
00105 { 00106 { 00107 ACE_GUARD(ACE_SYNCH_MUTEX, guard, this->ownerLock_); 00108 00109 if ((owner == OWNER_NONE) 00110 && (this->isOwner() || (this->owner_ != sender))) { 00111 // Do not eliminate ownership if we are the owner or if the update 00112 // does not come from the current owner. 00113 return; 00114 } 00115 00116 // Finally. Change the value. 00117 this->owner_ = owner; 00118 00119 } // End of lock scope. 00120 00121 if (this->isOwner()) { 00122 /// @TODO: Ensure that any stalled callbacks are made. 00123 } 00124 }


| std::string DCPS_IR_Participant::dump_to_string | ( | const std::string & | prefix, | |
| int | depth | |||
| ) | const |
Definition at line 880 of file DCPS_IR_Participant.cpp.
References aliveStatus_, ACE_Unbounded_Set_Ex< T, C >::begin(), ACE_Unbounded_Set_Ex< T, C >::end(), federationId_, TAO_DDS_DCPSFederationId::id(), id_, ignoredParticipants_, ignoredPublications_, ignoredSubscriptions_, ignoredTopics_, isBitPublisher_, TAO_DDS_DCPSFederationId::overridden(), owner_, publications_, str, subscriptions_, and topicRefs_.
00881 { 00882 std::string str; 00883 #if !defined (OPENDDS_INFOREPO_REDUCED_FOOTPRINT) 00884 OpenDDS::DCPS::RepoIdConverter local_converter(id_); 00885 00886 for (int i=0; i < depth; i++) 00887 str += prefix; 00888 std::string indent = str + prefix; 00889 str += "DCPS_IR_Participant["; 00890 str += std::string(local_converter); 00891 str += "]"; 00892 if (isBitPublisher_) 00893 str += " (BIT)"; 00894 std::ostringstream os; 00895 os << "federation id[" << federationId_.id(); 00896 if (federationId_.overridden()) 00897 os << "(federated)"; 00898 00899 os << "] owner[" << owner_ << "]"; 00900 str += os.str(); 00901 str += aliveStatus_ ? " (alive)" : " (not alive)"; 00902 str += "\n"; 00903 00904 str += indent + "Topics:\n"; 00905 for (DCPS_IR_Topic_Map::const_iterator tm = topicRefs_.begin(); 00906 tm != topicRefs_.end(); 00907 tm++) 00908 { 00909 str += tm->second->dump_to_string(prefix, depth+1); 00910 } 00911 00912 str += indent + "Publications:\n"; 00913 for (DCPS_IR_Publication_Map::const_iterator pm = publications_.begin(); 00914 pm != publications_.end(); 00915 pm++) 00916 { 00917 str += pm->second->dump_to_string(prefix, depth+1); 00918 } 00919 00920 str += indent + "Subscriptions:\n"; 00921 for (DCPS_IR_Subscription_Map::const_iterator sm = subscriptions_.begin(); 00922 sm != subscriptions_.end(); 00923 sm++) 00924 { 00925 str += sm->second->dump_to_string(prefix, depth+1); 00926 } 00927 00928 str += indent + "ignored Participants [ "; 00929 for (TAO_DDS_RepoId_Set::const_iterator ipart = ignoredParticipants_.begin(); 00930 ipart != ignoredParticipants_.end(); 00931 ipart++) 00932 { 00933 OpenDDS::DCPS::RepoIdConverter ipart_converter(*ipart); 00934 str += std::string(ipart_converter); 00935 str += " "; 00936 } 00937 str += "]\n"; 00938 str += indent + "ignored Topics [ "; 00939 00940 for (TAO_DDS_RepoId_Set::const_iterator itop = ignoredTopics_.begin(); 00941 itop != ignoredTopics_.end(); 00942 itop++) 00943 { 00944 OpenDDS::DCPS::RepoIdConverter itop_converter(*itop); 00945 str += std::string(itop_converter); 00946 str += " "; 00947 } 00948 str += "]\n"; 00949 str += indent + "ignored Publications [ "; 00950 00951 for (TAO_DDS_RepoId_Set::const_iterator ipub = ignoredPublications_.begin(); 00952 ipub != ignoredPublications_.end(); 00953 ipub++) 00954 { 00955 OpenDDS::DCPS::RepoIdConverter ipub_converter(*ipub); 00956 str += std::string(ipub_converter); 00957 str += " "; 00958 } 00959 str += "]\n"; 00960 str += indent + "ignored Subscriptions [ "; 00961 00962 for (TAO_DDS_RepoId_Set::const_iterator isub = ignoredSubscriptions_.begin(); 00963 isub != ignoredSubscriptions_.end(); 00964 isub++) 00965 { 00966 OpenDDS::DCPS::RepoIdConverter isub_converter(*isub); 00967 str += std::string(isub_converter); 00968 str += " "; 00969 } 00970 str += "]\n"; 00971 00972 #endif // !defined (OPENDDS_INFOREPO_REDUCED_FOOTPRINT) 00973 return str; 00974 }

| int DCPS_IR_Participant::find_publication_reference | ( | OpenDDS::DCPS::RepoId | pubId, | |
| DCPS_IR_Publication *& | pub | |||
| ) |
Return the publication object.
Definition at line 192 of file DCPS_IR_Participant.cpp.
References ACE_TEXT(), OpenDDS::DCPS::DCPS_debug_level, id_, LM_DEBUG, and publications_.
Referenced by TAO_DDS_DCPSInfo_i::association_complete(), TAO_DDS_DCPSInfo_i::disassociate_publication(), and TAO_DDS_DCPSInfo_i::update_publication_qos().
00194 { 00195 DCPS_IR_Publication_Map::iterator where = this->publications_.find(pubId); 00196 00197 if (where != this->publications_.end()) { 00198 pub = where->second.get(); 00199 00200 if (OpenDDS::DCPS::DCPS_debug_level > 0) { 00201 OpenDDS::DCPS::RepoIdConverter part_converter(id_); 00202 OpenDDS::DCPS::RepoIdConverter pub_converter(pubId); 00203 ACE_DEBUG((LM_DEBUG, 00204 ACE_TEXT("(%P|%t) DCPS_IR_Participant::find_publication_reference: ") 00205 ACE_TEXT("participant %C found publication %C at 0x%x.\n"), 00206 std::string(part_converter).c_str(), 00207 std::string(pub_converter).c_str(), 00208 pub)); 00209 } 00210 00211 return 0; 00212 00213 } else { 00214 if (OpenDDS::DCPS::DCPS_debug_level > 0) { 00215 OpenDDS::DCPS::RepoIdConverter part_converter(id_); 00216 OpenDDS::DCPS::RepoIdConverter pub_converter(pubId); 00217 ACE_DEBUG((LM_DEBUG, 00218 ACE_TEXT("(%P|%t) DCPS_IR_Participant::find_publication_reference: ") 00219 ACE_TEXT("participant %C could not find publication %C.\n"), 00220 std::string(part_converter).c_str(), 00221 std::string(pub_converter).c_str())); 00222 } 00223 pub = 0; 00224 return -1; 00225 } 00226 }


| int DCPS_IR_Participant::find_subscription_reference | ( | OpenDDS::DCPS::RepoId | subId, | |
| DCPS_IR_Subscription *& | sub | |||
| ) |
Return the subscription object.
Definition at line 319 of file DCPS_IR_Participant.cpp.
References ACE_TEXT(), OpenDDS::DCPS::DCPS_debug_level, id_, LM_DEBUG, and subscriptions_.
Referenced by TAO_DDS_DCPSInfo_i::association_complete(), TAO_DDS_DCPSInfo_i::disassociate_subscription(), TAO_DDS_DCPSInfo_i::update_subscription_params(), and TAO_DDS_DCPSInfo_i::update_subscription_qos().
00321 { 00322 DCPS_IR_Subscription_Map::iterator where = this->subscriptions_.find(subId); 00323 00324 if (where != this->subscriptions_.end()) { 00325 sub = where->second.get(); 00326 00327 if (OpenDDS::DCPS::DCPS_debug_level > 0) { 00328 OpenDDS::DCPS::RepoIdConverter part_converter(id_); 00329 OpenDDS::DCPS::RepoIdConverter sub_converter(subId); 00330 ACE_DEBUG((LM_DEBUG, 00331 ACE_TEXT("(%P|%t) DCPS_IR_Participant::find_subscription_reference: ") 00332 ACE_TEXT("participant %C found subscription %C at 0x%x.\n"), 00333 std::string(part_converter).c_str(), 00334 std::string(sub_converter).c_str(), 00335 sub)); 00336 } 00337 00338 return 0; 00339 00340 } else { 00341 if (OpenDDS::DCPS::DCPS_debug_level > 0) { 00342 OpenDDS::DCPS::RepoIdConverter part_converter(id_); 00343 OpenDDS::DCPS::RepoIdConverter sub_converter(subId); 00344 ACE_DEBUG((LM_DEBUG, 00345 ACE_TEXT("(%P|%t) DCPS_IR_Participant::find_subscription_reference: ") 00346 ACE_TEXT("participant %C could not find subscription %C.\n"), 00347 std::string(part_converter).c_str(), 00348 std::string(sub_converter).c_str())); 00349 } 00350 sub = 0; 00351 return -1; 00352 } 00353 }


| int DCPS_IR_Participant::find_topic_reference | ( | OpenDDS::DCPS::RepoId | topicId, | |
| DCPS_IR_Topic *& | topic | |||
| ) |
Find topic reference with id Does NOT give ownership of memory Returns 0 if successful
Definition at line 481 of file DCPS_IR_Participant.cpp.
References ACE_TEXT(), OpenDDS::DCPS::DCPS_debug_level, id_, LM_DEBUG, LM_ERROR, and topicRefs_.
Referenced by TAO_DDS_DCPSInfo_i::remove_topic(), and TAO_DDS_DCPSInfo_i::update_topic_qos().
00483 { 00484 DCPS_IR_Topic_Map::iterator where = this->topicRefs_.find(topicId); 00485 00486 if (where != this->topicRefs_.end()) { 00487 topic = where->second; 00488 00489 if (OpenDDS::DCPS::DCPS_debug_level > 0) { 00490 OpenDDS::DCPS::RepoIdConverter part_converter(id_); 00491 OpenDDS::DCPS::RepoIdConverter topic_converter(topicId); 00492 ACE_DEBUG((LM_DEBUG, 00493 ACE_TEXT("(%P|%t) DCPS_IR_Participant::find_topic_reference: ") 00494 ACE_TEXT("participant %C found topic %C at %x.\n"), 00495 std::string(part_converter).c_str(), 00496 std::string(topic_converter).c_str(), 00497 topic)); 00498 } 00499 00500 return 0; 00501 00502 } else { 00503 OpenDDS::DCPS::RepoIdConverter part_converter(id_); 00504 OpenDDS::DCPS::RepoIdConverter topic_converter(topicId); 00505 ACE_ERROR((LM_ERROR, 00506 ACE_TEXT("(%P|%t) ERROR: DCPS_IR_Participant::find_topic_reference: ") 00507 ACE_TEXT("participant %C unable to find topic %C.\n"), 00508 std::string(part_converter).c_str(), 00509 std::string(topic_converter).c_str())); 00510 topic = 0; 00511 return -1; 00512 } 00513 }


| DCPS_IR_Domain * DCPS_IR_Participant::get_domain_reference | ( | ) | const |
Definition at line 838 of file DCPS_IR_Participant.cpp.
References domain_.
Referenced by DCPS_IR_Subscription::set_qos(), and DCPS_IR_Publication::set_qos().
00839 { 00840 return domain_; 00841 }

| DDS::InstanceHandle_t DCPS_IR_Participant::get_handle | ( | void | ) |
Definition at line 809 of file DCPS_IR_Participant.cpp.
References handle_.
Referenced by DCPS_IR_Domain::dispose_participant_bit().
00810 { 00811 return handle_; 00812 }

| OpenDDS::DCPS::RepoId DCPS_IR_Participant::get_id | ( | void | ) |
Definition at line 672 of file DCPS_IR_Participant.cpp.
References id_.
Referenced by DCPS_IR_Domain::dispose_participant_bit(), DCPS_IR_Topic::get_participant_id(), DCPS_IR_Subscription::get_participant_id(), DCPS_IR_Publication::get_participant_id(), DCPS_IR_Domain::publish_participant_bit(), remove_all_dependents(), and DCPS_IR_Domain::remove_topic().
00673 { 00674 return id_; 00675 }

| OpenDDS::DCPS::RepoId DCPS_IR_Participant::get_next_publication_id | ( | bool | builtin | ) |
Entity GUID Id generators.
Definition at line 850 of file DCPS_IR_Participant.cpp.
References OpenDDS::DCPS::RepoIdGenerator::next(), and publicationIdGenerator_.
Referenced by TAO_DDS_DCPSInfo_i::add_publication().
00851 { 00852 return this->publicationIdGenerator_.next(builtin); 00853 }


| OpenDDS::DCPS::RepoId DCPS_IR_Participant::get_next_subscription_id | ( | bool | builtin | ) |
Entity GUID Id generators.
Definition at line 856 of file DCPS_IR_Participant.cpp.
References OpenDDS::DCPS::RepoIdGenerator::next(), and subscriptionIdGenerator_.
Referenced by TAO_DDS_DCPSInfo_i::add_subscription().
00857 { 00858 return this->subscriptionIdGenerator_.next(builtin); 00859 }


| OpenDDS::DCPS::RepoId DCPS_IR_Participant::get_next_topic_id | ( | bool | builtin | ) |
Next Entity Id value in sequence.
Definition at line 844 of file DCPS_IR_Participant.cpp.
References OpenDDS::DCPS::RepoIdGenerator::next(), and topicIdGenerator_.
Referenced by DCPS_IR_Domain::add_topic().
00845 { 00846 return this->topicIdGenerator_.next(builtin); 00847 }


| const DDS::DomainParticipantQos * DCPS_IR_Participant::get_qos | ( | void | ) |
Return pointer to the participant qos Participant retains ownership
Definition at line 819 of file DCPS_IR_Participant.cpp.
References qos_.
Referenced by DCPS_IR_Domain::publish_participant_bit().
00820 { 00821 return &qos_; 00822 }

| void DCPS_IR_Participant::ignore_participant | ( | OpenDDS::DCPS::RepoId | id | ) |
Ignore the participant with the id.
Definition at line 687 of file DCPS_IR_Participant.cpp.
References ACE_TEXT(), OpenDDS::DCPS::DCPS_debug_level, id_, ignoredParticipants_, ACE_Unbounded_Set_Ex< T, C >::insert(), LM_DEBUG, publications_, and subscriptions_.
Referenced by TAO_DDS_DCPSInfo_i::ignore_domain_participant().
00688 { 00689 if (OpenDDS::DCPS::DCPS_debug_level > 0) { 00690 OpenDDS::DCPS::RepoIdConverter part_converter(id_); 00691 OpenDDS::DCPS::RepoIdConverter ignore_converter(id); 00692 ACE_DEBUG((LM_DEBUG, 00693 ACE_TEXT("(%P|%t) DCPS_IR_Participant::ignore_participant: ") 00694 ACE_TEXT("participant %C now ignoring participant %C.\n"), 00695 std::string(part_converter).c_str(), 00696 std::string(ignore_converter).c_str())); 00697 } 00698 00699 ignoredParticipants_.insert(id); 00700 00701 // disassociate any publications 00702 for (DCPS_IR_Publication_Map::const_iterator current = this->publications_.begin(); 00703 current != this->publications_.end(); 00704 ++current) { 00705 current->second->disassociate_participant(id); 00706 } 00707 00708 // disassociate any subscriptions 00709 for (DCPS_IR_Subscription_Map::const_iterator current = this->subscriptions_.begin(); 00710 current != this->subscriptions_.end(); 00711 ++current) { 00712 current->second->disassociate_participant(id); 00713 } 00714 }


| void DCPS_IR_Participant::ignore_publication | ( | OpenDDS::DCPS::RepoId | id | ) |
Ignore the publication with the id.
Definition at line 745 of file DCPS_IR_Participant.cpp.
References ACE_TEXT(), OpenDDS::DCPS::DCPS_debug_level, id_, ignoredPublications_, ACE_Unbounded_Set_Ex< T, C >::insert(), LM_DEBUG, and subscriptions_.
Referenced by TAO_DDS_DCPSInfo_i::ignore_publication().
00746 { 00747 if (OpenDDS::DCPS::DCPS_debug_level > 0) { 00748 OpenDDS::DCPS::RepoIdConverter part_converter(id_); 00749 OpenDDS::DCPS::RepoIdConverter ignore_converter(id); 00750 ACE_DEBUG((LM_DEBUG, 00751 ACE_TEXT("(%P|%t) DCPS_IR_Participant::ignore_publication: ") 00752 ACE_TEXT("participant %C now ignoring publication %C.\n"), 00753 std::string(part_converter).c_str(), 00754 std::string(ignore_converter).c_str())); 00755 } 00756 00757 ignoredPublications_.insert(id); 00758 00759 // disassociate any subscriptions 00760 for (DCPS_IR_Subscription_Map::const_iterator current = this->subscriptions_.begin(); 00761 current != this->subscriptions_.end(); 00762 ++current) { 00763 current->second->disassociate_publication(id); 00764 } 00765 }


| void DCPS_IR_Participant::ignore_subscription | ( | OpenDDS::DCPS::RepoId | id | ) |
Ignore the subscription with the id.
Definition at line 767 of file DCPS_IR_Participant.cpp.
References ACE_TEXT(), OpenDDS::DCPS::DCPS_debug_level, id_, ignoredSubscriptions_, ACE_Unbounded_Set_Ex< T, C >::insert(), LM_DEBUG, and publications_.
Referenced by TAO_DDS_DCPSInfo_i::ignore_subscription().
00768 { 00769 if (OpenDDS::DCPS::DCPS_debug_level > 0) { 00770 OpenDDS::DCPS::RepoIdConverter part_converter(id_); 00771 OpenDDS::DCPS::RepoIdConverter ignore_converter(id); 00772 ACE_DEBUG((LM_DEBUG, 00773 ACE_TEXT("(%P|%t) DCPS_IR_Participant::ignore_subscription: ") 00774 ACE_TEXT("participant %C now ignoring subscription %C.\n"), 00775 std::string(part_converter).c_str(), 00776 std::string(ignore_converter).c_str())); 00777 } 00778 00779 ignoredSubscriptions_.insert(id); 00780 00781 // disassociate any publications 00782 for (DCPS_IR_Publication_Map::const_iterator current = this->publications_.begin(); 00783 current != this->publications_.end(); 00784 ++current) { 00785 current->second->disassociate_subscription(id); 00786 } 00787 }


| void DCPS_IR_Participant::ignore_topic | ( | OpenDDS::DCPS::RepoId | id | ) |
Ignore the topic with the id.
Definition at line 716 of file DCPS_IR_Participant.cpp.
References ACE_TEXT(), OpenDDS::DCPS::DCPS_debug_level, id_, ignoredTopics_, ACE_Unbounded_Set_Ex< T, C >::insert(), LM_DEBUG, publications_, and subscriptions_.
Referenced by TAO_DDS_DCPSInfo_i::ignore_topic().
00717 { 00718 if (OpenDDS::DCPS::DCPS_debug_level > 0) { 00719 OpenDDS::DCPS::RepoIdConverter part_converter(id_); 00720 OpenDDS::DCPS::RepoIdConverter ignore_converter(id); 00721 ACE_DEBUG((LM_DEBUG, 00722 ACE_TEXT("(%P|%t) DCPS_IR_Participant::ignore_topic: ") 00723 ACE_TEXT("participant %C now ignoring topic %C.\n"), 00724 std::string(part_converter).c_str(), 00725 std::string(ignore_converter).c_str())); 00726 } 00727 00728 ignoredTopics_.insert(id); 00729 00730 // disassociate any publications 00731 for (DCPS_IR_Publication_Map::const_iterator current = this->publications_.begin(); 00732 current != this->publications_.end(); 00733 ++current) { 00734 current->second->disassociate_topic(id); 00735 } 00736 00737 // disassociate any subscriptions 00738 for (DCPS_IR_Subscription_Map::const_iterator current = this->subscriptions_.begin(); 00739 current != this->subscriptions_.end(); 00740 ++current) { 00741 current->second->disassociate_topic(id); 00742 } 00743 }


| CORBA::Boolean DCPS_IR_Participant::is_alive | ( | void | ) |
Definition at line 677 of file DCPS_IR_Participant.cpp.
References aliveStatus_.
Referenced by DCPS_IR_Subscription::add_associated_publication(), DCPS_IR_Publication::add_associated_subscription(), DCPS_IR_Subscription::disassociate_participant(), DCPS_IR_Publication::disassociate_participant(), DCPS_IR_Subscription::disassociate_publication(), DCPS_IR_Publication::disassociate_subscription(), DCPS_IR_Subscription::disassociate_topic(), DCPS_IR_Publication::disassociate_topic(), DCPS_IR_Subscription::remove_associated_publication(), DCPS_IR_Publication::remove_associated_subscription(), DCPS_IR_Subscription::update_incompatible_qos(), and DCPS_IR_Publication::update_incompatible_qos().
00678 { 00679 return aliveStatus_; 00680 }

| CORBA::Boolean DCPS_IR_Participant::is_participant_ignored | ( | OpenDDS::DCPS::RepoId | id | ) |
Test if an entity is ignored by this participant.
Definition at line 789 of file DCPS_IR_Participant.cpp.
References ACE_Unbounded_Set_Ex< T, C >::find(), and ignoredParticipants_.
Referenced by DCPS_IR_Subscription::is_publication_ignored(), DCPS_IR_Publication::is_subscription_ignored(), and DCPS_IR_Topic::try_associate().
00790 { 00791 return (0 == ignoredParticipants_.find(id)); 00792 }


| CORBA::Boolean DCPS_IR_Participant::is_publication_ignored | ( | OpenDDS::DCPS::RepoId | id | ) |
Entity GUID Id generators.
Definition at line 799 of file DCPS_IR_Participant.cpp.
References ACE_Unbounded_Set_Ex< T, C >::find(), and ignoredPublications_.
Referenced by DCPS_IR_Subscription::is_publication_ignored().
00800 { 00801 return (0 == ignoredPublications_.find(id)); 00802 }


| CORBA::Boolean DCPS_IR_Participant::is_subscription_ignored | ( | OpenDDS::DCPS::RepoId | id | ) |
Entity GUID Id generators.
Definition at line 804 of file DCPS_IR_Participant.cpp.
References ACE_Unbounded_Set_Ex< T, C >::find(), and ignoredSubscriptions_.
Referenced by DCPS_IR_Publication::is_subscription_ignored(), and DCPS_IR_Topic::try_associate().
00805 { 00806 return (0 == ignoredSubscriptions_.find(id)); 00807 }


| CORBA::Boolean DCPS_IR_Participant::is_topic_ignored | ( | OpenDDS::DCPS::RepoId | id | ) |
Entity GUID Id generators.
Definition at line 794 of file DCPS_IR_Participant.cpp.
References ACE_Unbounded_Set_Ex< T, C >::find(), and ignoredTopics_.
Referenced by DCPS_IR_Subscription::is_publication_ignored(), DCPS_IR_Publication::is_subscription_ignored(), and DCPS_IR_Topic::try_associate().
00795 { 00796 return (0 == ignoredTopics_.find(id)); 00797 }


| bool DCPS_IR_Participant::isBitPublisher | ( | ) | const |
Entity GUID Id generators.
Definition at line 145 of file DCPS_IR_Participant.cpp.
References isBitPublisher_.
00146 { 00147 return this->isBitPublisher_; 00148 }
| bool & DCPS_IR_Participant::isBitPublisher | ( | ) |
Flag to discriminate the built-in topic publishing participant within a domain.
Definition at line 139 of file DCPS_IR_Participant.cpp.
References isBitPublisher_.
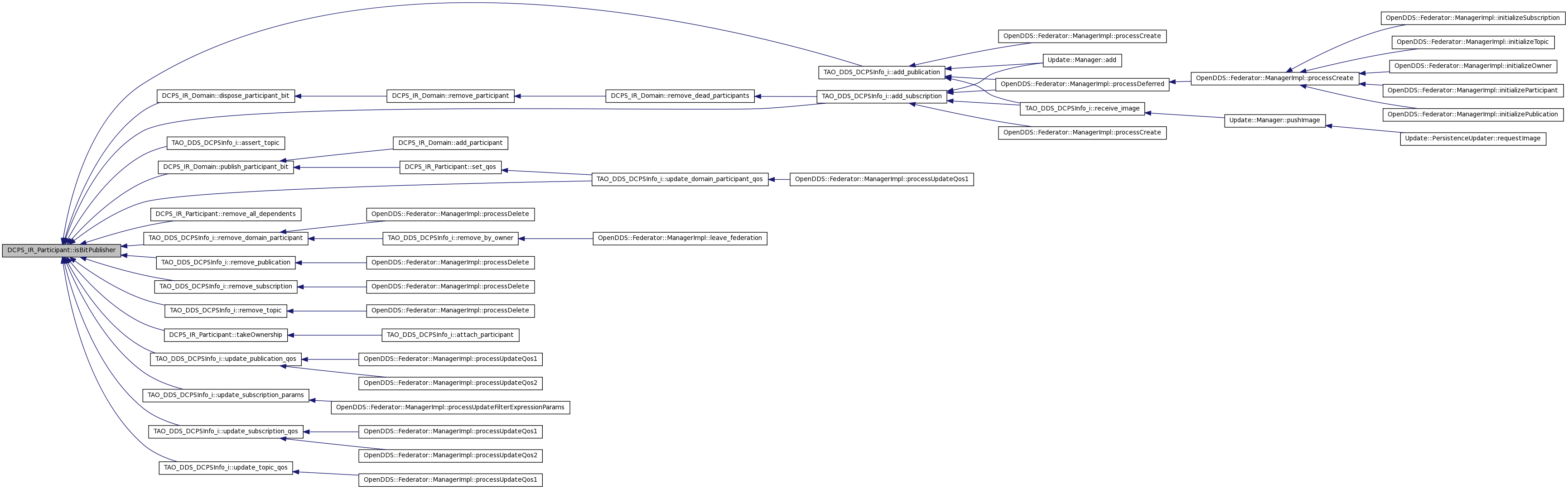
Referenced by TAO_DDS_DCPSInfo_i::add_publication(), TAO_DDS_DCPSInfo_i::add_subscription(), TAO_DDS_DCPSInfo_i::assert_topic(), DCPS_IR_Domain::dispose_participant_bit(), DCPS_IR_Domain::publish_participant_bit(), remove_all_dependents(), TAO_DDS_DCPSInfo_i::remove_domain_participant(), TAO_DDS_DCPSInfo_i::remove_publication(), TAO_DDS_DCPSInfo_i::remove_subscription(), TAO_DDS_DCPSInfo_i::remove_topic(), takeOwnership(), TAO_DDS_DCPSInfo_i::update_domain_participant_qos(), TAO_DDS_DCPSInfo_i::update_publication_qos(), TAO_DDS_DCPSInfo_i::update_subscription_params(), TAO_DDS_DCPSInfo_i::update_subscription_qos(), and TAO_DDS_DCPSInfo_i::update_topic_qos().
00140 { 00141 return this->isBitPublisher_; 00142 }

| bool DCPS_IR_Participant::isOwner | ( | ) | const |
Indication of whether the current repository is the owner of this participant.
Definition at line 133 of file DCPS_IR_Participant.cpp.
References federationId_, TAO_DDS_DCPSFederationId::id(), and owner_.
Referenced by DCPS_IR_Subscription::add_associated_publication(), DCPS_IR_Publication::add_associated_subscription(), changeOwner(), DCPS_IR_Subscription::disassociate_participant(), DCPS_IR_Publication::disassociate_participant(), DCPS_IR_Subscription::disassociate_publication(), DCPS_IR_Publication::disassociate_subscription(), DCPS_IR_Subscription::disassociate_topic(), DCPS_IR_Publication::disassociate_topic(), DCPS_IR_Subscription::remove_associated_publication(), DCPS_IR_Publication::remove_associated_subscription(), TAO_DDS_DCPSInfo_i::remove_domain_participant(), TAO_DDS_DCPSInfo_i::remove_publication(), TAO_DDS_DCPSInfo_i::remove_subscription(), TAO_DDS_DCPSInfo_i::remove_topic(), TAO_DDS_DCPSInfo_i::update_domain_participant_qos(), DCPS_IR_Subscription::update_incompatible_qos(), DCPS_IR_Publication::update_incompatible_qos(), and TAO_DDS_DCPSInfo_i::update_topic_qos().
00134 { 00135 return this->owner_ == this->federationId_.id(); 00136 }


| void DCPS_IR_Participant::last_publication_key | ( | long | key | ) |
Entity GUID Id generators.
Definition at line 868 of file DCPS_IR_Participant.cpp.
References OpenDDS::DCPS::RepoIdGenerator::last(), and publicationIdGenerator_.
Referenced by TAO_DDS_DCPSInfo_i::add_publication().
00869 { 00870 return this->publicationIdGenerator_.last(key); 00871 }


| void DCPS_IR_Participant::last_subscription_key | ( | long | key | ) |
Entity GUID Id generators.
Definition at line 874 of file DCPS_IR_Participant.cpp.
References OpenDDS::DCPS::RepoIdGenerator::last(), and subscriptionIdGenerator_.
Referenced by TAO_DDS_DCPSInfo_i::add_subscription().
00875 { 00876 return this->subscriptionIdGenerator_.last(key); 00877 }


| void DCPS_IR_Participant::last_topic_key | ( | long | key | ) |
Ensure no conflicts with sequence values from persistent storage.
Definition at line 862 of file DCPS_IR_Participant.cpp.
References OpenDDS::DCPS::RepoIdGenerator::last(), and topicIdGenerator_.
Referenced by TAO_DDS_DCPSInfo_i::add_topic().
00863 { 00864 return this->topicIdGenerator_.last(key); 00865 }


| void DCPS_IR_Participant::mark_dead | ( | ) |
Changes aliveStatus to false then adds itself to the domain's list of dead participants for removal
Definition at line 666 of file DCPS_IR_Participant.cpp.
References DCPS_IR_Domain::add_dead_participant(), aliveStatus_, domain_, and OpenDDS::DCPS::rchandle_from().
Referenced by DCPS_IR_Subscription::add_associated_publication(), DCPS_IR_Publication::add_associated_subscription(), DCPS_IR_Subscription::call_association_complete(), DCPS_IR_Publication::call_association_complete(), DCPS_IR_Subscription::disassociate_participant(), DCPS_IR_Publication::disassociate_participant(), DCPS_IR_Subscription::disassociate_publication(), DCPS_IR_Publication::disassociate_subscription(), DCPS_IR_Subscription::disassociate_topic(), DCPS_IR_Publication::disassociate_topic(), DCPS_IR_Subscription::remove_associated_publication(), DCPS_IR_Publication::remove_associated_subscription(), DCPS_IR_Publication::update_expr_params(), DCPS_IR_Subscription::update_incompatible_qos(), and DCPS_IR_Publication::update_incompatible_qos().
00667 { 00668 aliveStatus_ = 0; 00669 domain_->add_dead_participant(OpenDDS::DCPS::rchandle_from(this)); 00670 }


| long DCPS_IR_Participant::owner | ( | void | ) | const |
Value of the owner for this participant.
Definition at line 127 of file DCPS_IR_Participant.cpp.
References owner_.
00128 { 00129 return this->owner_; 00130 }
| const DCPS_IR_Publication_Map & DCPS_IR_Participant::publications | ( | void | ) | const |
Expose a readable reference to the publication map.
Definition at line 61 of file DCPS_IR_Participant.cpp.
References publications_.
Referenced by TAO_DDS_DCPSInfo_i::disassociate_participant(), and TAO_DDS_DCPSInfo_i::remove_by_owner().
00062 { 00063 return this->publications_; 00064 }

| void DCPS_IR_Participant::remove_all_dependents | ( | CORBA::Boolean | notify_lost | ) |
Removes all topics, publications and.
Definition at line 515 of file DCPS_IR_Participant.cpp.
References ACE_TEXT(), Update::Actor, Update::DataReader, Update::DataWriter, OpenDDS::DCPS::DCPS_debug_level, Update::Manager::destroy(), domain_, get_id(), DCPS_IR_Domain::get_id(), id_, isBitPublisher(), LM_DEBUG, publications_, DCPS_IR_Topic::release(), DCPS_IR_Topic::remove_publication_reference(), DCPS_IR_Topic::remove_subscription_reference(), DCPS_IR_Domain::remove_topic(), subscriptions_, Update::Topic, topicRefs_, and um_.
00516 { 00517 // remove all the publications associations 00518 { 00519 DCPS_IR_Publication_Map::const_iterator next = this->publications_.begin(); 00520 00521 while (next != this->publications_.end()) { 00522 DCPS_IR_Publication_Map::const_iterator current = next; 00523 ++ next; 00524 DCPS_IR_Topic* topic = current->second->get_topic(); 00525 topic->remove_publication_reference(current->second.get()); 00526 00527 if (0 != current->second->remove_associations(notify_lost)) { 00528 return; 00529 } 00530 00531 topic->release(false); 00532 } 00533 } 00534 00535 { 00536 DCPS_IR_Subscription_Map::const_iterator next = this->subscriptions_.begin(); 00537 00538 while (next != this->subscriptions_.end()) { 00539 DCPS_IR_Subscription_Map::const_iterator current = next; 00540 ++ next; 00541 DCPS_IR_Topic* topic = current->second->get_topic(); 00542 topic->remove_subscription_reference(current->second.get()); 00543 00544 if (0 != current->second->remove_associations(notify_lost)) { 00545 return; 00546 } 00547 00548 topic->release(false); 00549 } 00550 } 00551 00552 { 00553 DCPS_IR_Topic_Map::const_iterator next = this->topicRefs_.begin(); 00554 00555 while (next != this->topicRefs_.end()) { 00556 DCPS_IR_Topic_Map::const_iterator current = next; 00557 ++ next; 00558 00559 // Notify the federation to remove the topic. 00560 if (this->um_ && (this->isBitPublisher() == false)) { 00561 Update::IdPath path( 00562 this->domain_->get_id(), 00563 this->get_id(), 00564 current->second->get_id()); 00565 this->um_->destroy(path, Update::Topic); 00566 00567 if (OpenDDS::DCPS::DCPS_debug_level > 4) { 00568 OpenDDS::DCPS::RepoId id = current->second->get_id(); 00569 OpenDDS::DCPS::RepoIdConverter converter(id); 00570 ACE_DEBUG((LM_DEBUG, 00571 ACE_TEXT("(%P|%t) DCPS_IR_Participant::remove_all_dependents: ") 00572 ACE_TEXT("pushing deletion of topic %C in domain %d.\n"), 00573 std::string(converter).c_str(), 00574 this->domain_->get_id())); 00575 } 00576 00577 // Remove the topic ourselves. 00578 // N.B. This call sets the second (reference) argument to 0, so when 00579 // clear() is called below, no destructor is (re)called. 00580 00581 // Get the topic id and topic point before remove_topic since it 00582 // invalidates the iterator. Accessing after removal got SEGV. 00583 OpenDDS::DCPS::RepoId id = current->first; 00584 DCPS_IR_Topic* topic = current->second; 00585 00586 this->domain_->remove_topic(this, topic); 00587 00588 if (OpenDDS::DCPS::DCPS_debug_level > 9) { 00589 OpenDDS::DCPS::RepoIdConverter part_converter(id_); 00590 OpenDDS::DCPS::RepoIdConverter topic_converter(id); 00591 ACE_DEBUG((LM_DEBUG, 00592 ACE_TEXT("(%P|%t) DCPS_IR_Participant::remove_all_dependents: ") 00593 ACE_TEXT("domain %d participant %C removed topic %C.\n"), 00594 this->domain_->get_id(), 00595 std::string(part_converter).c_str(), 00596 std::string(topic_converter).c_str())); 00597 } 00598 } 00599 } 00600 } 00601 00602 // Clear the Topic container of null pointers. 00603 this->topicRefs_.clear(); 00604 00605 // The publications and subscriptions can NOT be deleted until after all 00606 // the associations have been removed. Otherwise an access violation 00607 // can occur because a publication and subscription of this participant 00608 // could be associated. 00609 00610 // delete all the publications 00611 for (DCPS_IR_Publication_Map::const_iterator current = this->publications_.begin(); 00612 current != this->publications_.end(); 00613 ++current) { 00614 // Notify the federation to destroy the publication. 00615 if (this->um_ && (this->isBitPublisher() == false)) { 00616 Update::IdPath path( 00617 this->domain_->get_id(), 00618 this->get_id(), 00619 current->second->get_id()); 00620 this->um_->destroy(path, Update::Actor, Update::DataWriter); 00621 00622 if (OpenDDS::DCPS::DCPS_debug_level > 4) { 00623 OpenDDS::DCPS::RepoId id = current->second->get_id(); 00624 OpenDDS::DCPS::RepoIdConverter converter(id); 00625 ACE_DEBUG((LM_DEBUG, 00626 ACE_TEXT("(%P|%t) DCPS_IR_Participant::remove_all_dependents: ") 00627 ACE_TEXT("pushing deletion of publication %C in domain %d.\n"), 00628 std::string(converter).c_str(), 00629 this->domain_->get_id())); 00630 } 00631 } 00632 } 00633 00634 // Clear the container. 00635 this->publications_.clear(); 00636 00637 // delete all the subscriptions 00638 for (DCPS_IR_Subscription_Map::const_iterator current 00639 = this->subscriptions_.begin(); 00640 current != this->subscriptions_.end(); 00641 ++current) { 00642 // Notify the federation to destroy the subscription. 00643 if (this->um_ && (this->isBitPublisher() == false)) { 00644 Update::IdPath path( 00645 this->domain_->get_id(), 00646 this->get_id(), 00647 current->second->get_id()); 00648 this->um_->destroy(path, Update::Actor, Update::DataReader); 00649 00650 if (OpenDDS::DCPS::DCPS_debug_level > 4) { 00651 OpenDDS::DCPS::RepoId id = current->second->get_id(); 00652 OpenDDS::DCPS::RepoIdConverter converter(id); 00653 ACE_DEBUG((LM_DEBUG, 00654 ACE_TEXT("(%P|%t) DCPS_IR_Participant::remove_all_dependents: ") 00655 ACE_TEXT("pushing deletion of subscription %C in domain %d.\n"), 00656 std::string(converter).c_str(), 00657 this->domain_->get_id())); 00658 } 00659 } 00660 } 00661 00662 // Clear the container. 00663 this->subscriptions_.clear(); 00664 }

| int DCPS_IR_Participant::remove_publication | ( | OpenDDS::DCPS::RepoId | pubId | ) |
Removes the publication with the id Deletes the publication object if returns successful Returns 0 if successful
Definition at line 228 of file DCPS_IR_Participant.cpp.
References ACE_TEXT(), OpenDDS::DCPS::DCPS_debug_level, DCPS_IR_Domain::dispose_publication_bit(), domain_, id_, LM_DEBUG, LM_ERROR, publications_, DCPS_IR_Topic::release(), and DCPS_IR_Topic::remove_publication_reference().
Referenced by TAO_DDS_DCPSInfo_i::add_publication(), TAO_DDS_DCPSInfo_i::remove_by_owner(), and TAO_DDS_DCPSInfo_i::remove_publication().
00229 { 00230 DCPS_IR_Publication_Map::iterator where = this->publications_.find(pubId); 00231 00232 if (where != this->publications_.end()) { 00233 DCPS_IR_Topic* topic = where->second->get_topic(); 00234 topic->remove_publication_reference(where->second.get()); 00235 00236 if (0 != where->second->remove_associations(false)) { 00237 // N.B. As written today, this branch will never be taken. 00238 OpenDDS::DCPS::RepoIdConverter part_converter(id_); 00239 OpenDDS::DCPS::RepoIdConverter pub_converter(pubId); 00240 ACE_ERROR((LM_ERROR, 00241 ACE_TEXT("(%P|%t) ERROR: DCPS_IR_Participant::remove_publication: ") 00242 ACE_TEXT("participant %C unable to remove associations from publication %C\n"), 00243 std::string(part_converter).c_str(), 00244 std::string(pub_converter).c_str())); 00245 return -1; 00246 } 00247 00248 this->domain_->dispose_publication_bit(where->second.get()); 00249 topic->release(false); 00250 this->publications_.erase(where); 00251 00252 if (OpenDDS::DCPS::DCPS_debug_level > 0) { 00253 OpenDDS::DCPS::RepoIdConverter part_converter(id_); 00254 OpenDDS::DCPS::RepoIdConverter pub_converter(pubId); 00255 ACE_DEBUG((LM_DEBUG, 00256 ACE_TEXT("(%P|%t) DCPS_IR_Participant::remove_publication: ") 00257 ACE_TEXT("participant %C removed publication %C.\n"), 00258 std::string(part_converter).c_str(), 00259 std::string(pub_converter).c_str())); 00260 } 00261 00262 return 0; 00263 00264 } else { 00265 OpenDDS::DCPS::RepoIdConverter part_converter(id_); 00266 OpenDDS::DCPS::RepoIdConverter pub_converter(pubId); 00267 ACE_ERROR((LM_ERROR, 00268 ACE_TEXT("(%P|%t) ERROR: DCPS_IR_Participant::remove_publication: ") 00269 ACE_TEXT("participant %C unable to remove publication %C.\n"), 00270 std::string(part_converter).c_str(), 00271 std::string(pub_converter).c_str())); 00272 return -1; 00273 } 00274 }


| int DCPS_IR_Participant::remove_subscription | ( | OpenDDS::DCPS::RepoId | subId | ) |
Removes the subscription with the id Deletes the subscription object if returns successful Returns 0 if successful
Definition at line 355 of file DCPS_IR_Participant.cpp.
References ACE_TEXT(), OpenDDS::DCPS::DCPS_debug_level, DCPS_IR_Domain::dispose_subscription_bit(), domain_, id_, LM_DEBUG, LM_ERROR, DCPS_IR_Topic::release(), DCPS_IR_Topic::remove_subscription_reference(), and subscriptions_.
Referenced by TAO_DDS_DCPSInfo_i::add_subscription(), TAO_DDS_DCPSInfo_i::remove_by_owner(), and TAO_DDS_DCPSInfo_i::remove_subscription().
00356 { 00357 DCPS_IR_Subscription_Map::iterator where = this->subscriptions_.find(subId); 00358 00359 if (where != this->subscriptions_.end()) { 00360 DCPS_IR_Topic* topic = where->second->get_topic(); 00361 topic->remove_subscription_reference(where->second.get()); 00362 00363 if (0 != where->second->remove_associations(false)) { 00364 // N.B. As written today, this branch will never be taken. 00365 OpenDDS::DCPS::RepoIdConverter part_converter(id_); 00366 OpenDDS::DCPS::RepoIdConverter sub_converter(subId); 00367 ACE_ERROR((LM_ERROR, 00368 ACE_TEXT("(%P|%t) ERROR: DCPS_IR_Participant::remove_subscription: ") 00369 ACE_TEXT("participant %C unable to remove associations from subscription %C\n"), 00370 std::string(part_converter).c_str(), 00371 std::string(sub_converter).c_str())); 00372 return -1; 00373 } 00374 00375 this->domain_->dispose_subscription_bit(where->second.get()); 00376 topic->release(false); 00377 this->subscriptions_.erase(where); 00378 00379 if (OpenDDS::DCPS::DCPS_debug_level > 0) { 00380 OpenDDS::DCPS::RepoIdConverter part_converter(id_); 00381 OpenDDS::DCPS::RepoIdConverter sub_converter(subId); 00382 ACE_DEBUG((LM_DEBUG, 00383 ACE_TEXT("(%P|%t) DCPS_IR_Participant::remove_subscription: ") 00384 ACE_TEXT("participant %C removed subscription %C.\n"), 00385 std::string(part_converter).c_str(), 00386 std::string(sub_converter).c_str())); 00387 } 00388 00389 return 0; 00390 00391 } else { 00392 OpenDDS::DCPS::RepoIdConverter part_converter(id_); 00393 OpenDDS::DCPS::RepoIdConverter sub_converter(subId); 00394 ACE_ERROR((LM_ERROR, 00395 ACE_TEXT("(%P|%t) ERROR: DCPS_IR_Participant::remove_subscription: ") 00396 ACE_TEXT("participant %C unable to remove subscription %C.\n"), 00397 std::string(part_converter).c_str(), 00398 std::string(sub_converter).c_str())); 00399 return -1; 00400 } 00401 }


| int DCPS_IR_Participant::remove_topic_reference | ( | OpenDDS::DCPS::RepoId | topicId, | |
| DCPS_IR_Topic *& | topic | |||
| ) |
Remove a topic reference Does not change or take ownership of topic Returns 0 if successful
Definition at line 444 of file DCPS_IR_Participant.cpp.
References ACE_TEXT(), OpenDDS::DCPS::DCPS_debug_level, id_, LM_DEBUG, LM_WARNING, and topicRefs_.
Referenced by TAO_DDS_DCPSInfo_i::remove_by_owner(), and DCPS_IR_Domain::remove_topic().
00446 { 00447 DCPS_IR_Topic_Map::iterator where = this->topicRefs_.find(topicId); 00448 00449 if (where != this->topicRefs_.end()) { 00450 topic = where->second; 00451 this->topicRefs_.erase(where); 00452 00453 if (OpenDDS::DCPS::DCPS_debug_level > 0) { 00454 OpenDDS::DCPS::RepoIdConverter part_converter(id_); 00455 OpenDDS::DCPS::RepoIdConverter topic_converter(topicId); 00456 ACE_DEBUG((LM_DEBUG, 00457 ACE_TEXT("(%P|%t) DCPS_IR_Participant::remove_topic_reference: ") 00458 ACE_TEXT("participant %C removed topic %C at 0x%x.\n"), 00459 std::string(part_converter).c_str(), 00460 std::string(topic_converter).c_str(), 00461 topic)); 00462 } 00463 00464 return 0; 00465 00466 } else { 00467 if (OpenDDS::DCPS::DCPS_debug_level > 0) { 00468 OpenDDS::DCPS::RepoIdConverter part_converter(id_); 00469 OpenDDS::DCPS::RepoIdConverter topic_converter(topicId); 00470 ACE_ERROR((LM_WARNING, 00471 ACE_TEXT("(%P|%t) WARNING: DCPS_IR_Participant::remove_topic_reference: ") 00472 ACE_TEXT("participant %C unable to find topic %C for removal.\n"), 00473 std::string(part_converter).c_str(), 00474 std::string(topic_converter).c_str())); 00475 } 00476 00477 return -1; 00478 } 00479 }


| void DCPS_IR_Participant::set_alive | ( | CORBA::Boolean | alive | ) |
Definition at line 682 of file DCPS_IR_Participant.cpp.
References aliveStatus_.
00683 { 00684 aliveStatus_ = alive; 00685 }
| void DCPS_IR_Participant::set_handle | ( | DDS::InstanceHandle_t | handle | ) |
Definition at line 814 of file DCPS_IR_Participant.cpp.
References handle_.
Referenced by DCPS_IR_Domain::publish_participant_bit().
00815 { 00816 handle_ = handle; 00817 }

| bool DCPS_IR_Participant::set_qos | ( | const DDS::DomainParticipantQos & | qos | ) |
Update qos and also propagate the qos change to related BITs that has the qos copy. Return false if the provided QoS makes the DataWriter and DataReader QoS incompatible. Currently supported changeable QoS in DomainParticipantQos do not affect.
Definition at line 824 of file DCPS_IR_Participant.cpp.
References domain_, DCPS_IR_Domain::publish_participant_bit(), and qos_.
Referenced by TAO_DDS_DCPSInfo_i::update_domain_participant_qos().
00825 { 00826 // Do not need re-evaluate compatibility and associations when 00827 // DomainParticipantQos changes since only datareader and datawriter 00828 // QoS are evaludated during normal associations establishment. 00829 00830 // Do not need publish the QoS change to topics or datareader or 00831 // datawriter BIT as they are independent. 00832 qos_ = qos; 00833 this->domain_->publish_participant_bit(this); 00834 00835 return true; 00836 }


| const DCPS_IR_Subscription_Map & DCPS_IR_Participant::subscriptions | ( | void | ) | const |
Expose a readable reference to the subscription map.
Definition at line 67 of file DCPS_IR_Participant.cpp.
References subscriptions_.
Referenced by TAO_DDS_DCPSInfo_i::disassociate_participant(), and TAO_DDS_DCPSInfo_i::remove_by_owner().
00068 { 00069 return this->subscriptions_; 00070 }

| void DCPS_IR_Participant::takeOwnership | ( | ) |
Take local ownership of this participant and publish an update.
Publish an update with our ownership.
Definition at line 79 of file DCPS_IR_Participant.cpp.
References ACE_TEXT(), changeOwner(), Update::Manager::create(), OpenDDS::DCPS::DCPS_debug_level, domain_, federationId_, DCPS_IR_Domain::get_id(), TAO_DDS_DCPSFederationId::id(), id_, isBitPublisher(), LM_DEBUG, and um_.
Referenced by TAO_DDS_DCPSInfo_i::attach_participant().
00080 { 00081 /// Publish an update with our ownership. 00082 if (this->um_ && (this->isBitPublisher() == false)) { 00083 this->um_->create( 00084 Update::OwnershipData( 00085 this->domain_->get_id(), 00086 this->id_, 00087 this->federationId_.id())); 00088 00089 if (OpenDDS::DCPS::DCPS_debug_level > 4) { 00090 OpenDDS::DCPS::RepoIdConverter converter(id_); 00091 ACE_DEBUG((LM_DEBUG, 00092 ACE_TEXT("(%P|%t) DCPS_IR_Participant::take_ownership: ") 00093 ACE_TEXT("pushing ownership %C in domain %d.\n"), 00094 std::string(converter).c_str(), 00095 this->domain_->get_id())); 00096 } 00097 } 00098 00099 // And now handle our internal ownership processing. 00100 this->changeOwner(this->federationId_.id(), this->federationId_.id()); 00101 }


| const DCPS_IR_Topic_Map & DCPS_IR_Participant::topics | ( | ) | const |
Expose a readable reference to the topic map.
Definition at line 73 of file DCPS_IR_Participant.cpp.
References topicRefs_.
Referenced by TAO_DDS_DCPSInfo_i::remove_by_owner().
00074 { 00075 return this->topicRefs_; 00076 }

Definition at line 218 of file DCPS_IR_Participant.h.
Referenced by dump_to_string(), is_alive(), mark_dead(), and set_alive().
DCPS_IR_Domain* DCPS_IR_Participant::domain_ [private] |
Definition at line 216 of file DCPS_IR_Participant.h.
Referenced by get_domain_reference(), mark_dead(), remove_all_dependents(), remove_publication(), remove_subscription(), set_qos(), and takeOwnership().
const TAO_DDS_DCPSFederationId& DCPS_IR_Participant::federationId_ [private] |
Definition at line 221 of file DCPS_IR_Participant.h.
Referenced by dump_to_string(), isOwner(), and takeOwnership().
Definition at line 219 of file DCPS_IR_Participant.h.
Referenced by get_handle(), and set_handle().
Definition at line 215 of file DCPS_IR_Participant.h.
Referenced by add_publication(), add_subscription(), add_topic_reference(), dump_to_string(), find_publication_reference(), find_subscription_reference(), find_topic_reference(), get_id(), ignore_participant(), ignore_publication(), ignore_subscription(), ignore_topic(), remove_all_dependents(), remove_publication(), remove_subscription(), remove_topic_reference(), and takeOwnership().
Lists of Ignored Entities
Definition at line 243 of file DCPS_IR_Participant.h.
Referenced by dump_to_string(), ignore_participant(), and is_participant_ignored().
Entity GUID Id generators.
Definition at line 245 of file DCPS_IR_Participant.h.
Referenced by dump_to_string(), ignore_publication(), and is_publication_ignored().
Entity GUID Id generators.
Definition at line 246 of file DCPS_IR_Participant.h.
Referenced by dump_to_string(), ignore_subscription(), and is_subscription_ignored().
Entity GUID Id generators.
Definition at line 244 of file DCPS_IR_Participant.h.
Referenced by dump_to_string(), ignore_topic(), and is_topic_ignored().
bool DCPS_IR_Participant::isBitPublisher_ [private] |
Flag indicating this participant publishes built-in topics.
Definition at line 259 of file DCPS_IR_Participant.h.
Referenced by add_publication(), add_subscription(), add_topic_reference(), dump_to_string(), and isBitPublisher().
long DCPS_IR_Participant::owner_ [private] |
Definition at line 222 of file DCPS_IR_Participant.h.
Referenced by changeOwner(), dump_to_string(), isOwner(), and owner().
ACE_SYNCH_MUTEX DCPS_IR_Participant::ownerLock_ [private] |
Lock portions ownership processing.
Definition at line 225 of file DCPS_IR_Participant.h.
Referenced by changeOwner().
Entity GUID Id generators.
Definition at line 230 of file DCPS_IR_Participant.h.
Referenced by get_next_publication_id(), and last_publication_key().
Entity GUID Id generators.
Definition at line 237 of file DCPS_IR_Participant.h.
Referenced by add_publication(), dump_to_string(), find_publication_reference(), ignore_participant(), ignore_subscription(), ignore_topic(), publications(), remove_all_dependents(), and remove_publication().
Definition at line 217 of file DCPS_IR_Participant.h.
Entity GUID Id generators.
Definition at line 231 of file DCPS_IR_Participant.h.
Referenced by get_next_subscription_id(), and last_subscription_key().
Entities in the Participant
Definition at line 236 of file DCPS_IR_Participant.h.
Referenced by add_subscription(), dump_to_string(), find_subscription_reference(), ignore_participant(), ignore_publication(), ignore_topic(), remove_all_dependents(), remove_subscription(), and subscriptions().
Entity GUID Id generators.
Definition at line 229 of file DCPS_IR_Participant.h.
Referenced by get_next_topic_id(), and last_topic_key().
Entity GUID Id generators.
Definition at line 238 of file DCPS_IR_Participant.h.
Referenced by add_topic_reference(), dump_to_string(), find_topic_reference(), remove_all_dependents(), remove_topic_reference(), and topics().
Update::Manager* DCPS_IR_Participant::um_ [private] |
The participant is the only entity that has and deals with dependencies (topics, actors). In handling dependencies it encompasses a bigger role. Therefore it needs to update other entities (specifically the Update::Manager) the changes it makes.
Definition at line 256 of file DCPS_IR_Participant.h.
Referenced by remove_all_dependents(), and takeOwnership().
1.6.1