

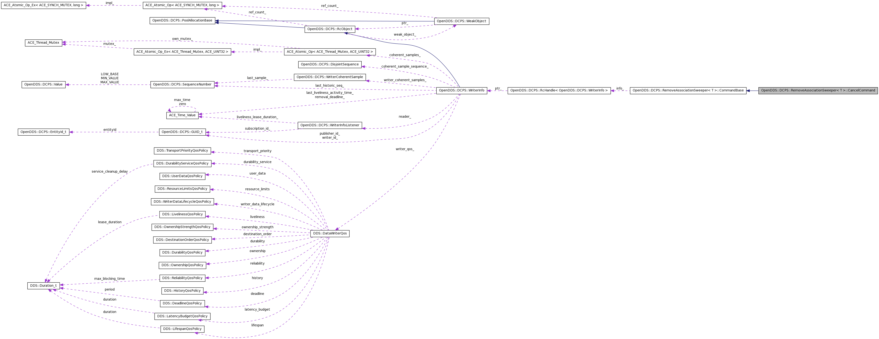
Public Member Functions | |
| CancelCommand (RemoveAssociationSweeper< T > *sweeper, RcHandle< WriterInfo > info) | |
| virtual void | execute () |
Definition at line 78 of file RemoveAssociationSweeper.h.
| OpenDDS::DCPS::RemoveAssociationSweeper< T >::CancelCommand::CancelCommand | ( | RemoveAssociationSweeper< T > * | sweeper, | |
| RcHandle< WriterInfo > | info | |||
| ) | [inline] |
Definition at line 80 of file RemoveAssociationSweeper.h.
00082 : CommandBase(sweeper, info) 00083 { }
| void OpenDDS::DCPS::RemoveAssociationSweeper< T >::CancelCommand::execute | ( | void | ) | [inline, virtual] |
Definition at line 196 of file RemoveAssociationSweeper.h.
References OpenDDS::DCPS::DCPS_debug_level, OpenDDS::DCPS::RcHandle< T >::in(), OpenDDS::DCPS::RemoveAssociationSweeper< T >::CommandBase::info_, LM_INFO, OpenDDS::DCPS::WriterInfo::NO_TIMER, and OpenDDS::DCPS::RemoveAssociationSweeper< T >::CommandBase::sweeper_.
00197 { 00198 if (this->info_->remove_association_timer_ != WriterInfo::NO_TIMER) { 00199 this->sweeper_->reactor()->cancel_timer(this->info_->remove_association_timer_); 00200 if (DCPS_debug_level) { 00201 ACE_DEBUG((LM_INFO, "(%P|%t) RemoveAssociationSweeper::CancelCommand::execute() - Unscheduled sweeper %d\n", this->info_->remove_association_timer_)); 00202 } 00203 this->info_->remove_association_timer_ = WriterInfo::NO_TIMER; 00204 this->sweeper_->remove_info(this->info_.in()); 00205 } 00206 }

1.6.1