|
OpenDDS
Snapshot(2021/07/09-10:21)
|
import"monitor.idl";

Definition at line 204 of file monitor.idl.
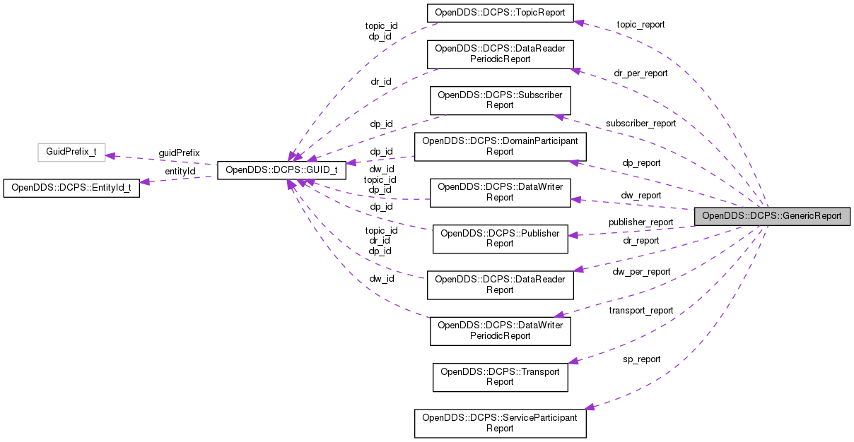
| DomainParticipantReport OpenDDS::DCPS::GenericReport::dp_report |
Definition at line 208 of file monitor.idl.
| DataReaderPeriodicReport OpenDDS::DCPS::GenericReport::dr_per_report |
Definition at line 222 of file monitor.idl.
| DataReaderReport OpenDDS::DCPS::GenericReport::dr_report |
Definition at line 220 of file monitor.idl.
| DataWriterPeriodicReport OpenDDS::DCPS::GenericReport::dw_per_report |
Definition at line 218 of file monitor.idl.
| DataWriterReport OpenDDS::DCPS::GenericReport::dw_report |
Definition at line 216 of file monitor.idl.
| PublisherReport OpenDDS::DCPS::GenericReport::publisher_report |
Definition at line 212 of file monitor.idl.
| ServiceParticipantReport OpenDDS::DCPS::GenericReport::sp_report |
Definition at line 206 of file monitor.idl.
| SubscriberReport OpenDDS::DCPS::GenericReport::subscriber_report |
Definition at line 214 of file monitor.idl.
| TopicReport OpenDDS::DCPS::GenericReport::topic_report |
Definition at line 210 of file monitor.idl.
| TransportReport OpenDDS::DCPS::GenericReport::transport_report |
Definition at line 224 of file monitor.idl.
1.8.13