|
OpenDDS
Snapshot(2023/04/28-20:55)
|
import"DdsDcpsInfoUtils.idl";

Definition at line 61 of file DdsDcpsInfoUtils.idl.
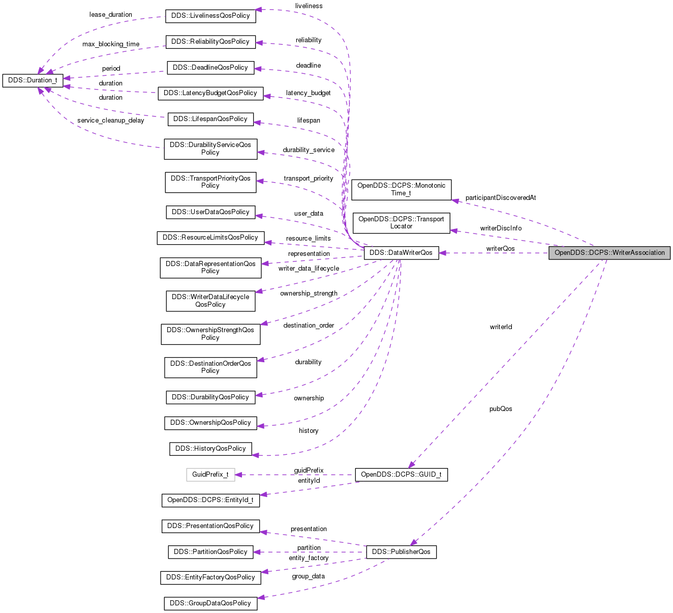
| MonotonicTime_t OpenDDS::DCPS::WriterAssociation::participantDiscoveredAt |
Definition at line 69 of file DdsDcpsInfoUtils.idl.
Referenced by OpenDDS::DCPS::DataReaderImpl::add_association(), and OpenDDS::RTPS::Sedp::cleanup_reader_association().
| ::DDS::PublisherQos OpenDDS::DCPS::WriterAssociation::pubQos |
Definition at line 66 of file DdsDcpsInfoUtils.idl.
Referenced by DCPS_IR_Subscription::add_associated_publication(), and OpenDDS::RTPS::Sedp::cleanup_reader_association().
| ::DDS::OctetSeq OpenDDS::DCPS::WriterAssociation::serializedTypeInfo |
Definition at line 68 of file DdsDcpsInfoUtils.idl.
Referenced by DCPS_IR_Subscription::add_associated_publication().
| unsigned long OpenDDS::DCPS::WriterAssociation::transportContext |
Definition at line 64 of file DdsDcpsInfoUtils.idl.
Referenced by DCPS_IR_Subscription::add_associated_publication(), OpenDDS::DCPS::RecorderImpl::add_association(), OpenDDS::DCPS::DataReaderImpl::add_association(), and OpenDDS::RTPS::Sedp::cleanup_reader_association().
| TransportLocator OpenDDS::DCPS::WriterAssociation::writerDiscInfo |
Definition at line 63 of file DdsDcpsInfoUtils.idl.
Referenced by OpenDDS::DCPS::RecorderImpl::add_association(), and OpenDDS::DCPS::DataReaderImpl::add_association().
| GUID_t OpenDDS::DCPS::WriterAssociation::writerId |
Definition at line 65 of file DdsDcpsInfoUtils.idl.
Referenced by DCPS_IR_Subscription::add_associated_publication(), OpenDDS::DCPS::DataReaderRemoteImpl::add_association(), OpenDDS::DCPS::RecorderImpl::add_association(), OpenDDS::DCPS::DataReaderImpl::add_association(), and OpenDDS::RTPS::Sedp::cleanup_reader_association().
| ::DDS::DataWriterQos OpenDDS::DCPS::WriterAssociation::writerQos |
Definition at line 67 of file DdsDcpsInfoUtils.idl.
Referenced by DCPS_IR_Subscription::add_associated_publication(), OpenDDS::DCPS::RecorderImpl::add_association(), OpenDDS::DCPS::DataReaderImpl::add_association(), and OpenDDS::RTPS::Sedp::cleanup_reader_association().
| TransportLocatorSeq OpenDDS::DCPS::WriterAssociation::writerTransInfo |
Definition at line 62 of file DdsDcpsInfoUtils.idl.
Referenced by DCPS_IR_Subscription::add_associated_publication(), OpenDDS::DCPS::RecorderImpl::add_association(), OpenDDS::DCPS::DataReaderImpl::add_association(), and OpenDDS::RTPS::Sedp::match_continue().
1.8.13