|
OpenDDS
Snapshot(2023/03/03-19:27)
|
#include <InstanceDataSampleList.h>

Public Member Functions | |
| InstanceDataSampleList () | |
| ~InstanceDataSampleList () | |
| void | reset () |
| Reset to initial state. More... | |
| ssize_t | size () const |
| DataSampleElement * | head () const |
| DataSampleElement * | tail () const |
| void | enqueue_tail (const DataSampleElement *element) |
| bool | dequeue_head (DataSampleElement *&stale) |
| bool | dequeue (const DataSampleElement *stale) |
Static Public Member Functions | |
| static bool | on_some_list (const DataSampleElement *iter) |
| static DataSampleElement * | next (const DataSampleElement *iter) |
| static DataSampleElement * | prev (const DataSampleElement *iter) |
Protected Attributes | |
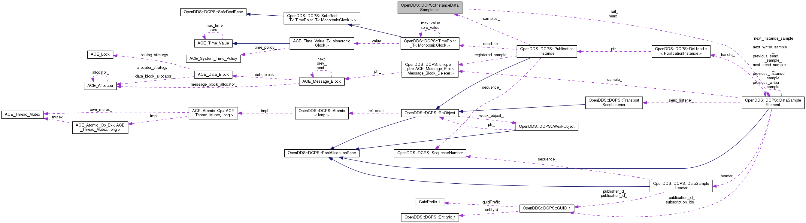
| DataSampleElement * | head_ |
| The first element of the list. More... | |
| DataSampleElement * | tail_ |
| The last element of the list. More... | |
| ssize_t | size_ |
| Number of elements in the list. More... | |
A list of DataSampleElement pointers to be queued by the order the samples are written to the instance (within PRESENTATION.access_scope==INSTANCE). It is mainly used on the send side to count the depth of instance data and to allow the removal of elements by instance. Manages DataSampleElement's next_instance_sample pointer
Definition at line 35 of file InstanceDataSampleList.h.
| ACE_INLINE OpenDDS::DCPS::InstanceDataSampleList::InstanceDataSampleList | ( | ) |
Definition at line 17 of file InstanceDataSampleList.inl.
References ACE_INLINE.
|
inline |
Definition at line 38 of file InstanceDataSampleList.h.
| bool OpenDDS::DCPS::InstanceDataSampleList::dequeue | ( | const DataSampleElement * | stale | ) |
Definition at line 33 of file InstanceDataSampleList.cpp.
References dequeue_head(), head_, OpenDDS::DCPS::DataSampleElement::next_instance_sample_, OPENDDS_END_VERSIONED_NAMESPACE_DECL, OpenDDS::DCPS::DataSampleElement::previous_instance_sample_, size_, and tail_.
Referenced by OpenDDS::DCPS::WriteDataContainer::data_delivered(), and OpenDDS::DCPS::WriteDataContainer::remove_excess_durable().
| ACE_INLINE bool OpenDDS::DCPS::InstanceDataSampleList::dequeue_head | ( | DataSampleElement *& | stale | ) |
Definition at line 94 of file InstanceDataSampleList.inl.
References head_, OpenDDS::DCPS::DataSampleElement::next_instance_sample_, OPENDDS_END_VERSIONED_NAMESPACE_DECL, OpenDDS::DCPS::DataSampleElement::previous_instance_sample_, size_, and tail_.
Referenced by dequeue(), and OpenDDS::DCPS::WriteDataContainer::remove_oldest_sample().
| ACE_INLINE void OpenDDS::DCPS::InstanceDataSampleList::enqueue_tail | ( | const DataSampleElement * | element | ) |
Definition at line 68 of file InstanceDataSampleList.inl.
References ACE_INLINE, head_, OpenDDS::DCPS::DataSampleElement::next_instance_sample_, OpenDDS::DCPS::DataSampleElement::previous_instance_sample_, size_, and tail_.
Referenced by OpenDDS::DCPS::WriteDataContainer::enqueue().
| ACE_INLINE DataSampleElement * OpenDDS::DCPS::InstanceDataSampleList::head | ( | void | ) | const |
Definition at line 40 of file InstanceDataSampleList.inl.
References ACE_INLINE, and head_.
|
static |
Definition at line 54 of file InstanceDataSampleList.inl.
References ACE_INLINE, and OpenDDS::DCPS::DataSampleElement::next_instance_sample_.
|
static |
Definition at line 26 of file InstanceDataSampleList.cpp.
References OpenDDS::DCPS::DataSampleElement::handle_, head_, OpenDDS::DCPS::DataSampleElement::next_instance_sample_, OpenDDS::DCPS::DataSampleElement::previous_instance_sample_, and OpenDDS::DCPS::PublicationInstance::samples_.
Referenced by OpenDDS::DCPS::WriteDataContainer::data_delivered(), and OpenDDS::DCPS::WriteDataContainer::data_dropped().
|
static |
Definition at line 61 of file InstanceDataSampleList.inl.
References ACE_INLINE, and OpenDDS::DCPS::DataSampleElement::previous_instance_sample_.
Referenced by OpenDDS::DCPS::WriteDataContainer::remove_excess_durable().
| ACE_INLINE void OpenDDS::DCPS::InstanceDataSampleList::reset | ( | void | ) |
Reset to initial state.
Definition at line 25 of file InstanceDataSampleList.inl.
References ACE_INLINE, head_, size_, and tail_.
| ACE_INLINE ssize_t OpenDDS::DCPS::InstanceDataSampleList::size | ( | void | ) | const |
Definition at line 33 of file InstanceDataSampleList.inl.
References ACE_INLINE, and size_.
Referenced by OpenDDS::DCPS::WriteDataContainer::num_samples(), and OpenDDS::DCPS::WriteDataContainer::remove_instance().
| ACE_INLINE DataSampleElement * OpenDDS::DCPS::InstanceDataSampleList::tail | ( | void | ) | const |
Definition at line 47 of file InstanceDataSampleList.inl.
References ACE_INLINE, and tail_.
Referenced by OpenDDS::DCPS::WriteDataContainer::remove_excess_durable().
|
protected |
The first element of the list.
Definition at line 60 of file InstanceDataSampleList.h.
Referenced by dequeue(), dequeue_head(), enqueue_tail(), head(), on_some_list(), and reset().
|
protected |
Number of elements in the list.
Definition at line 66 of file InstanceDataSampleList.h.
Referenced by dequeue(), dequeue_head(), enqueue_tail(), reset(), and size().
|
protected |
The last element of the list.
Definition at line 63 of file InstanceDataSampleList.h.
Referenced by dequeue(), dequeue_head(), enqueue_tail(), reset(), and tail().
1.8.13